PDF版インシデントレポート 統計機能付き を作ってみた
世の中には 「 インシデントレポート 」 っていうもんがありまして、日本語だとヒヤリハット報告書なんて言ってみたりもします。業務時にヒヤリとしたりハッとした出来事ね。個人的には後者がわかりやすくて好きなんですが、まあ世界標準に倣えで。
こうゆうのを積極的に提出し皆で共有することで、重大なミスの発生を予防しお互いに学んでいこうというやつです。この辺が単なる始末書と違う。↓ ちなみに超おもしろいのでぜひご一読を!
何で作ってみる気になったかと言うと、すでにあった奴がとてつもなく記入しづらい。なんでも10年位前に何かを参考に作ったらしい。
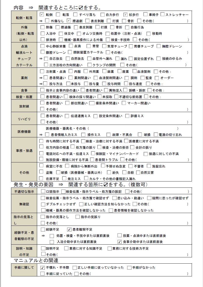
PDFフォームを使用した「インシデント・アクシデント報告書」のひな形・テンプレートです。
⇒ V5.0 のダウンロードはこちらから
使用のポイント
・ 解凍後「ここから_インシデント報告書」 をダブルクリックで開始
# アクロバットで開いてください。内部のスクリプトが動作しません。アクロバット以外では警告が出るようにしてあります。


・ 分類表のヘルプも出せます。?マークをクリック。
・ 年齢やIDの数字の所はフォーカスが範囲外に移ると勝手に半角数字に変換しますので、全角数字でささっと入力できます。
・ 日付は日付欄の空欄部分をクリックするとカレンダーが出ますので、そこから選んでください。
報告書提出日は本日、その他は本日と同月をデフォルトにしました。違うばあいはそれぞれ変更して下さい。
・ チェックボックスの選択が複数できる箇所は、チェックを誤った場合はもう一度チェックをクリックすれば消えます。
・ 保存・送信ボタンで FDF_DIRの中に個々の報告書がFDF形式(=PDFフォームの内容のみのファイル)で保存されていきます。# 単純に保存されるだけですが、共有フォルダとして複数のPCから使うことも考え、イメージとして「保存・送信」としています。
・ ある程度報告書が集まったら「統計を取る」をダブルクリックすると FDF_DIRの中にエクセルファイルが作られます。
それが簡易統計です。※ サンプル症例が5件入っていますので試してみて下さい。
・ 統計の詳細とグラフはそれぞれボタンで切り替わります。
・ 統計の内容は今回は 発生場所・要因・発生内容TOP3 にしてみました。


使い方の一例
このフォームを共有フォルダにおき、各自で入力保存してもらえば良いと思います。
なお、このPDFフォームは 「病院の医療安全・インシデントアクシデント報告書」さんのサイト
https://iryoanzeninsident.blogspot.com/2015/01/blog-post_18.html
の内容を参考に一部改変しPDFフォームとして作り直したものです。
※ 元サイトは画像のみの提示となっています。
ホームページの方と連絡をとりたいのですが、どこにも連絡先がなく
「本ホームページ上において提供している情報については、個人的な利用や非営利的な使用目的だけのために利用する場合に限り、複製、使用、ダウンロードすることができます。」
をよりどころとして公開させていただきます。
※ よって使用は「個人的な利用や非営利的な使用目的だけのために利用」のみに限らせていただきます。
※※ 上記サイトより掲載不可の連絡があった場合は掲載中止します。












ディスカッション
コメント一覧
まだ、コメントがありません